Engineered Journals

Young Engineers and the Economy (Part 2)

August, 2019

Article Banner

The world is complex.Young engineers have more information to juggle than previous generations. There is no sign that it will be easier in the future to decide where to direct your attention. One skill worth having is a working knowledge of the economy. At the time of this writing (August 2019) the tariffs on China, global trade negotiations and declining interest rates have created a volatile stock market.

This economy has an impact on your short term and long term career options as well as your retirement. Your job prospects and salary are linked to the supply and demand laws that govern the economy. Your retirement depends on the health of the economy. Most people use retirement plans (401k or IRA) to grow investments with the market. The economy also has broader impacts on infrastructure projects. The steel for bridges, fuel for transportation, electrical equipment for infrastructure, even gainful wages for workers are all tied to economic activity.

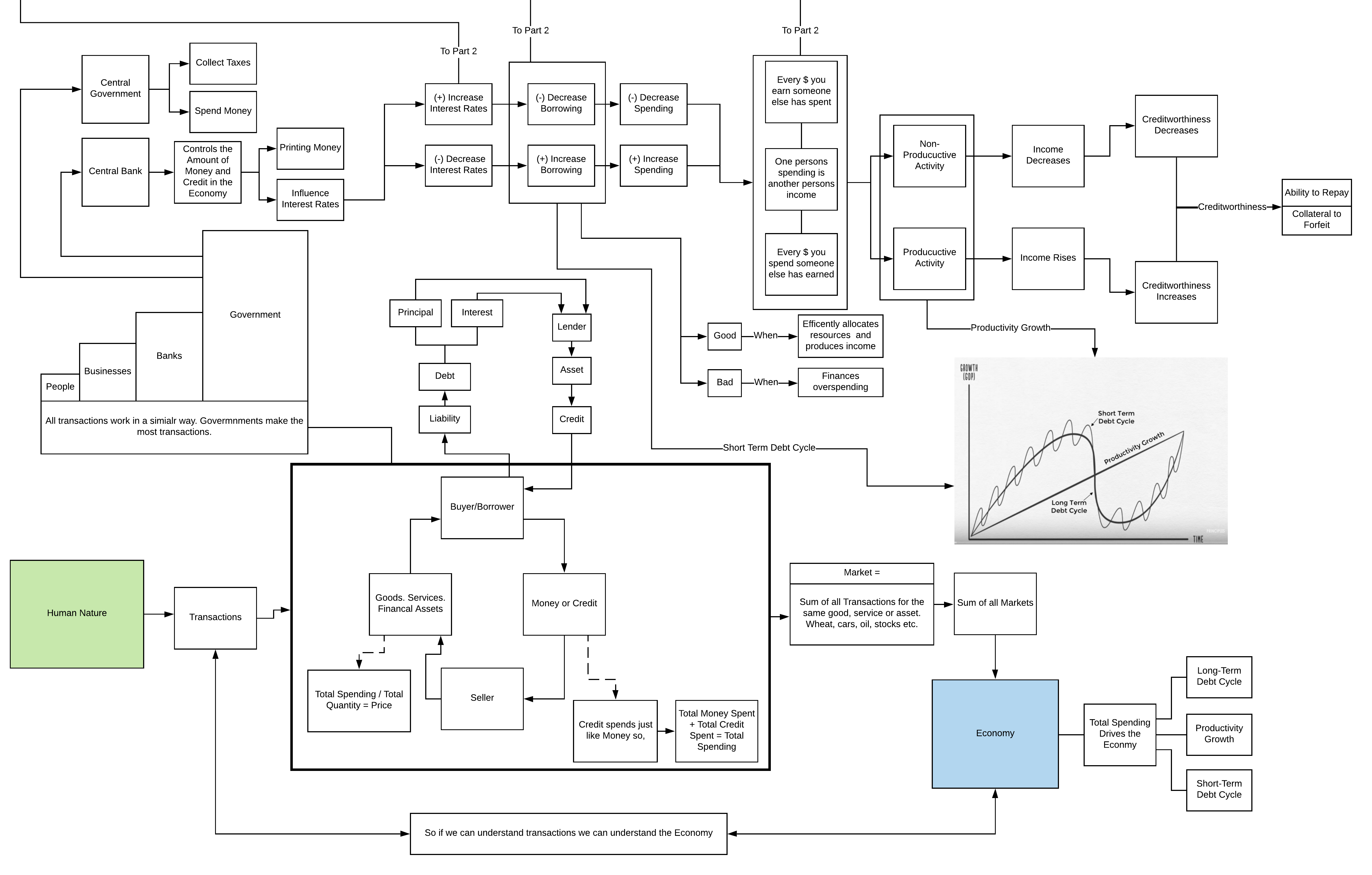
The more educated you are on the topic the more valuable you are as an engineer and a leader. Here is a Concept Map I developed for helping me understand the economy. It is based on Ray Dalio’s video on How the Economic Machine Works. Ray Dalio’s short video helped elevate my thinking to the conceptual level. I return to this Concept Map and video when economic or financial events escape my understanding.

Action Item: What are three problems you are having right now? Write them out in complete statements. Classify them under the Surgeon's Method.